北京,2025年7月3日——传统工控系统软硬强耦合的封闭生态以及较低的算力,已经不能满足面向未来的生产管控需求,云、AI等新技术正在向工控领域渗透,并形成软件定义自动化、自动化+AI、全集成开发环境等发展方向。近日,国际数据公司(IDC)发布了《新型工控技术发展趋势分析》 报告 ( Doc #CHC52929825 , 2025 年 6 月) ,分析了3个发展方向的价值、市场影响、相关供应商布局等,供市场参考。
传统工业控制面临挑战,新型工控发展的3个方向
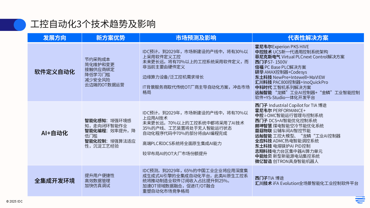
以PLC、DCS等为代表的工控系统在工业生产中占据重要位置,但是在生产日益精细化、智能化、柔性化的时代,也面临着日益明显的挑战:软硬强耦合影响设备信息共享和协同;后续维护、调整和扩展困难;难以支持智能化传感和控制等。在此背景下,云、AI等新技术持续融入工控系统,助推工控系统走向开放化、智能化,形成3个发展方向:

软件定义自动化:使用运行在通用算力设备(如工控机、服务器等)上的虚拟软控制器(如容器、虚拟机),替代传统的硬件控制器,构建控制系统。新控制系统架构更灵活,成本更低,也接触了软硬耦合的供应商强绑定,升级维护更加简便。
自动化+AI:AI渗透到工控各个环节,形成智能化感知、智能化编程、智能化控制等方向,增强系统环境感知能力,走向闭环智能化作业,提高编程效率,并增强优化控制算法适应性。
全集成开发环境:将PLC、人机界面(HMI)、驱动装置、通信网络等自动化相关编程、开发、组态、调试等功能整合在统一的开发平台,在同一开发环境完成跨设备编程、组态和调试,提升用户便捷性,更集中高效的数据管理,加快仿真调试。
3个新技术趋势孕育着新的市场机会,吸引了众多IT和OT领域服务商参与。工控自动化市场原有不少头部玩家已经在开展相关布局,一些新兴技术供应商也借机步入市场,未来市场格局有望进一步变化。如下图所示,

尽管3个方向展现了应用和市场潜力,但由于工控领域可靠性要求高,行业专业解决方案难以简单迁移和复制等原因,相关方向市场可能会处于稳步缓慢探索状态,并呈现碎片化,相关供应商需把握好市场节奏。
IDC中国高级研究经理崔粲表示,随着新兴IT技术的持续融入,传统的工控市场正在迎来新的变化,受限于市场对可靠性的接受度,该技术趋势发展不会很快速,但长期趋势不会改变。
IDC持续跟踪IT/OT融合领域市场变化,也在2025年启动了边缘算力设备/工控机市场份额、PLC市场份额、DCS市场份额、SCADA市场份额等相关报告,如需了解或参与相比报告,请与IDC中国高级研究经理崔粲(邮箱:ycui@idc.com)或杜雁泽(邮箱:yadu@idc.com)联系。
-全文完-
欲了解IDC报告的更多信息,请访问www.idc.com.cn。欲购买报告,请致电+86-10-5889 1666与IDC中国销售部联系,或发email至frankwang@idc.com。
关于 IDC
国际数据公司(IDC )是全球著名的信息技术、电信行业和消费科技咨询、顾问和活动服务专业提供商。IDC在全球拥有超过 1300名分析师,为110多个国家的技术和行业发展机遇提供全球化、区域化和本地化的专业视角及服务。IDC的分析和洞察助力IT专业人士、业务主管和投资机构制定基于事实的技术决策,以实现关键业务目标。成立于1964 年,IDC 是IDG旗下子公司。IDG是全球领先的媒体出版、研究咨询、及会展服务公司。欲了解更多信息,请登录www.idc.com.cn。
– # # # –
相关咨询,请联系:
王勇,IDC中国 副总裁
电话:(+86-10) 5603 4087
电邮:frankwang@idc.com
谢静,IDC中国 市场部
电话:(+86-10) 6422 9568
邮箱:mxie@idc.com
扫描微信二维码,关注IDC 研究成果,掌握ICT市场脉搏
